WELCOME_MESSAGE

Procura della Repubblica presso il Tribunale di Locri

Procura della Repubblica presso il Tribunale di Locri

Accesso agli atti da portale

Accesso atti dal portale servizi telematici (PDP)

INFORMAZIONI

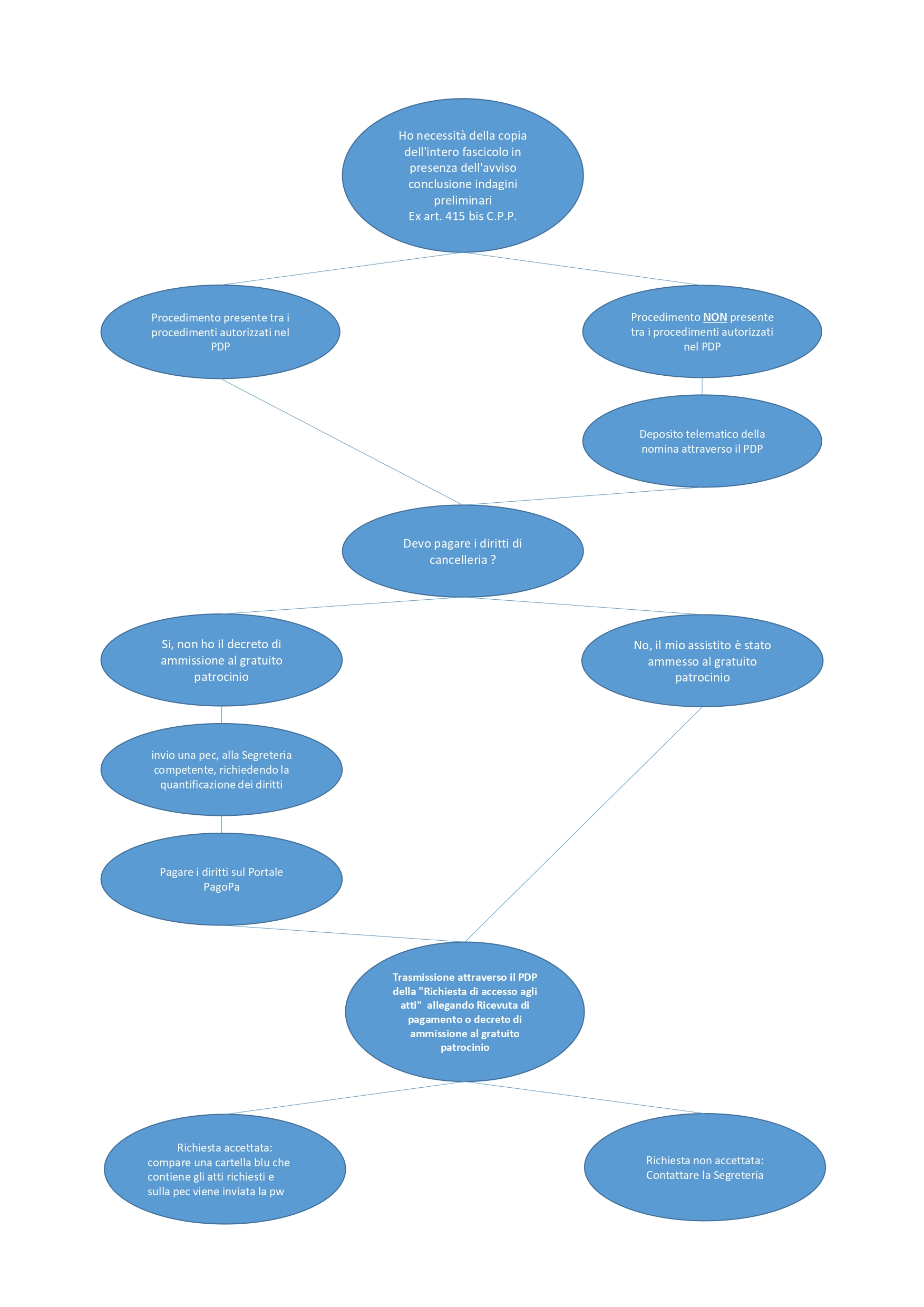
La richiesta di accesso agli atti (che di fatto consiste in una istanza volta ad ottenere copia integrale del procedimento dematerializzato e contenuto nel TIAP (Trattamento Informatico Atti Processuali) alla data di accettazione della richiesta telematica è prevista per i procedimenti nei quali sia stato emesso:

  1. “Richiesta di archiviazione per infondatezza della notizia di reato” ex art. 408 C.P.P.
  2. “Altri casi di archiviazione” ex art. 411 C.P.P.
  3. “Avviso della conclusione delle indagini preliminari” ex art. 415 bis C.P.P..

La nuova funzionalità non consente - allo stato - la visione da remoto dell'intero fascicolo e non permette di ricevere solo una parte del fascicolo, ma necessariamente l’invio riguarderà l’intero incarto presente sul Tiap.

Ove il difensore intenda procedere all’estrazione parziale degli atti, dovrà procedere secondo le modalità già in uso.

La consultazione al fascicolo Tiap, da remoto, è consentita agli Avvocati iscritti nel registro degli Indirizzi Elettronici (ReGinDe), tramite accesso all’Area riservata nel “Portale servizi telematici” del Ministero della Giustizia (PST): https://pst.giustizia.it/

Il difensore a cui sia stato notificato avviso ex art. 415 bis C.p.p. che fosse interessato ad ottenere copia integrale del procedimento:

  1. Verificherà che quest’ultimo compaia nell’elenco dei procedimenti autorizzati del Portale Deposito Atti Penali. In difetto depositerà telematicamente la nomina;
  2. Se l’assistito non è ammesso al gratuito patrocinio, richiederà via P.E.C. all’indirizzo: segreteriapm.procura.locri@giustiziacert.it la comunicazione del numero di pagine complessivo e l’importo dei diritti da versare
  3. Ricevuta la comunicazione effettuerà il pagamento telematico ed invierà tramite Portale Atti Penali la “Richiesta di accesso agli atti” allegando la ricevuta del pagamento telematico o il decreto di ammissione al gratuito patrocinio.

L’accettazione della “Richiesta di accesso agli atti” sul ReGeWeb, effettuata dal responsabile della segreteria, produce automaticamente:

  1. La comparsa di una cartella colorata in blu (icona) in corrispondenza del procedimento penale richiesto e presente nell’elenco dei procedimenti autorizzati del PST. La cartella contiene l’intero fascicolo TIAP cifrato. Il contenuto rimane disponibile per 3 (TRE) giorni, durante i quali potrà essere effettuato il download;
  2. La trasmissione al Difensore di una Mail contenente la password o.t.p.  ( one time password )  per l’apertura della predetta cartella in formato *.zip.
Torna a inizio pagina Collapse